经典排序算法——归并排序
原理:
设归并排序的当前区间为R[low...high],分治法的三个步骤是:
- 分解:将当前区间一分为二,即求分裂点
- 求解:递归地对两个子区间
R[low...mid]和R[mid+1...high]进行归并排序 - 组合:将已排序的两个子区间
R[low...mid]和R[mid+1...high]归并为一个有序的区间R[low...high]
递归的终结条件:子区间的长度为1
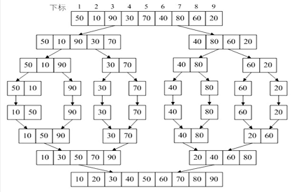
算法示意图:

代码:
class Solution {
public:
void merge(vector<int>& nums, int low, int high, vector<int>& result){
int left_start = low, left_len = (high - low) / 2 + 1;
int right_start = low + left_len;
int cnt = low;
while(left_start < low + left_len && right_start < high + 1){
if(nums[left_start] < nums[right_start]) result[cnt++] = nums[left_start++];
else result[cnt++] = nums[right_start++];
}
while(left_start < low + left_len) result[cnt++] = nums[left_start++];
while(right_start < high + 1) result[cnt++] = nums[right_start++];
}
void mergeSort(vector<int>& nums, int low, int high, vector<int>& result){
if(low < high){
int mid = (low + high) / 2;
mergeSort(nums, low, mid, result);
mergeSort(nums, mid+1, high, result);
merge(nums, low, high, result);
for(int i = low; i <= high; i++) nums[i] = result[i];
}
}
};
复杂度分析:
- 时间复杂度:
最差时间复杂度: O(nlogn)
平均时间复杂度:O(nlogn)
- 空间复杂度:
最差空间复杂度:O(n)
稳定性:稳定
本博客所有文章除特别声明外,均采用 CC BY-SA 4.0 协议 ,转载请注明出处!